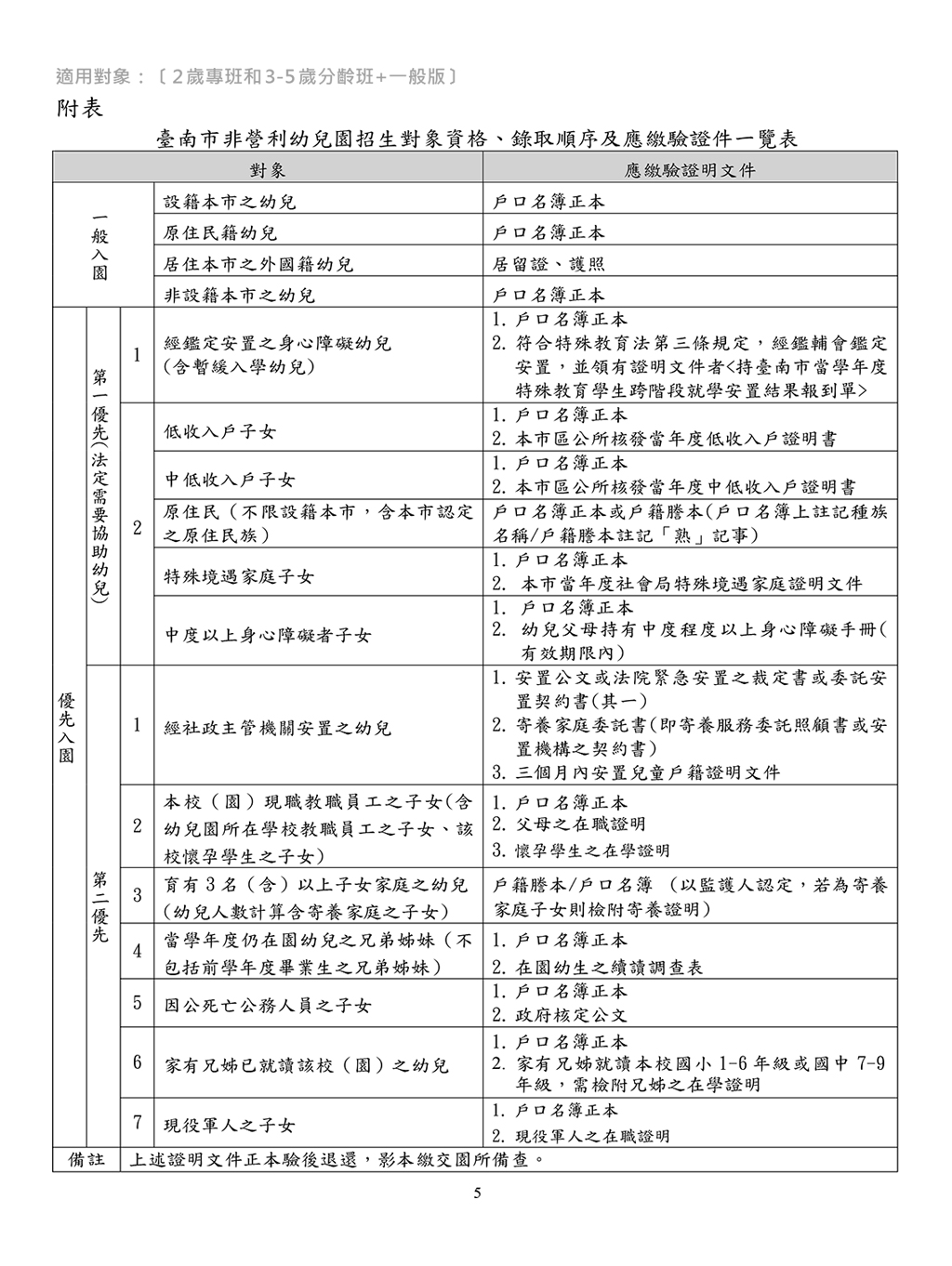
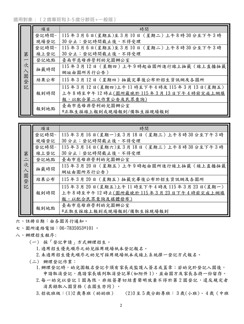
慈母非營利幼兒園115學年招生簡章

返回頂端